Geonorge
Registrene
Objektregisteret
SOSI Produktspesifikasjoner
Statens kartverk
Administrative og statistiske inndelinger
Administrative og statistiske inndelinger
Etats-_og_sektorinndelingEtats-_og_sektorinndeling
Søk i register
Objektregisteret
Alle registre
Objektregisteret
Det offentlige kartgrunnlaget
EPSG koder
GML applikasjonsskjema
Metadata kodelister
Organisasjoner
Produktark
Produktspesifikasjoner
Sosi kodelister
Tegneregler
Søk
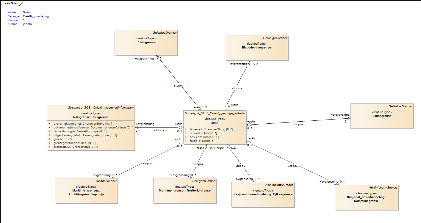
Sokn
diagram
Kartverket
Utkast