Geonorge
Registrene
Objektregisteret
SOSI Generell objektkatalog
Ledningsnett
SOSI Ledning 4.5
VA-nettverkVA-nettverk
Søk i register
Objektregisteret
Alle registre
Objektregisteret
Det offentlige kartgrunnlaget
EPSG koder
GML applikasjonsskjema
Metadata kodelister
Organisasjoner
Produktark
Produktspesifikasjoner
Sosi kodelister
Tegneregler
Søk
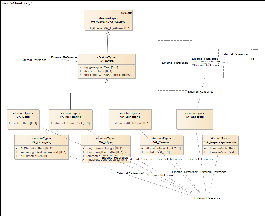
VA Rørdeler
diagram
Standardiseringssekretariatet (Kartverket)
Erstattet