Geonorge
Registrene
Objektregisteret
SOSI Generell objektkatalog
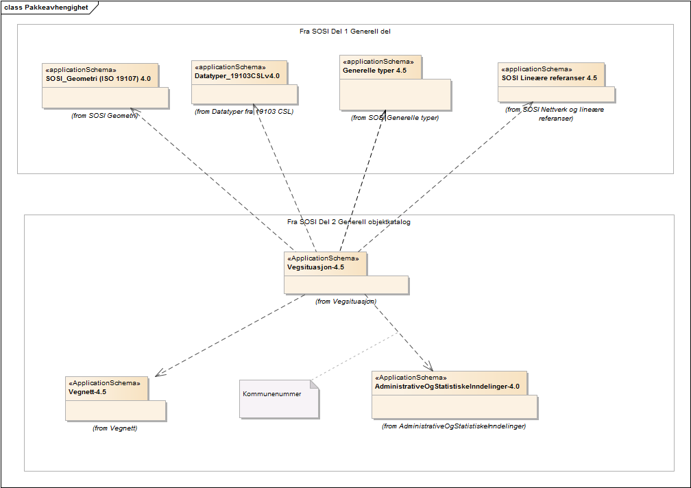
Vegsituasjon
Vegsituasjon-4.5
Søk i register
Objektregisteret
Alle registre
Objektregisteret
Det offentlige kartgrunnlaget
EPSG koder
GML applikasjonsskjema
Metadata kodelister
Organisasjoner
Produktark
Produktspesifikasjoner
Sosi kodelister
Tegneregler
Søk
Pakkeavhengighet
diagram
Standardiseringssekretariatet (Kartverket)
Tilbaketrukket