Geonorge
Registrene
Objektregisteret
SOSI Generell objektkatalog
Plan
Plan 4.6
Reguleringsplaner og bebyggelsesplanerReguleringsplaner og bebyggelsesplaner
Søk i register
Objektregisteret
Alle registre
Objektregisteret
Det offentlige kartgrunnlaget
EPSG koder
GML applikasjonsskjema
Metadata kodelister
Organisasjoner
Produktark
Produktspesifikasjoner
Sosi kodelister
Tegneregler
Søk
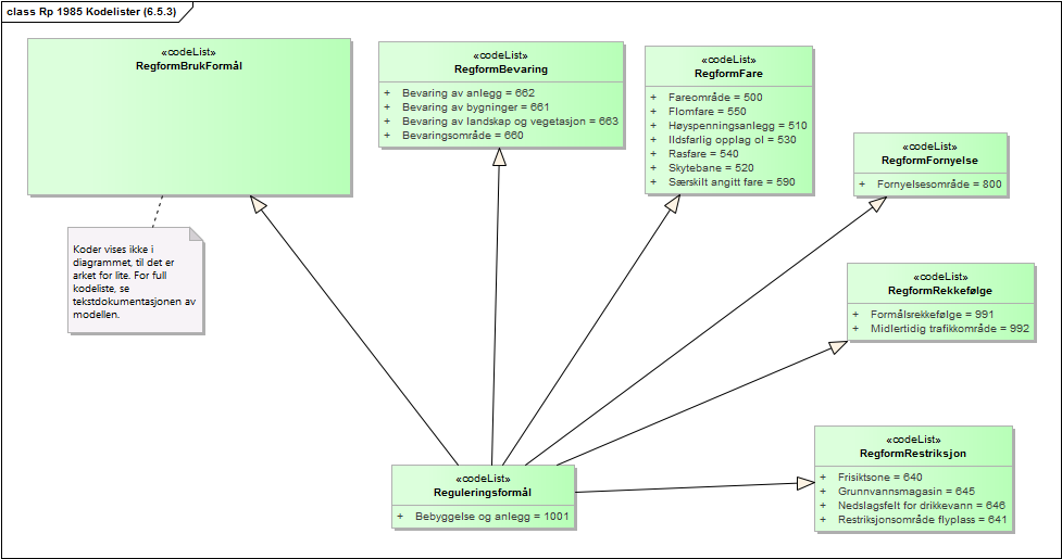
Rp 1985 Kodelister (6.5.3)
diagram
Standardiseringssekretariatet (Kartverket)
Utkast