Geonorge
Registrene
Objektregisteret
SOSI Produktspesifikasjoner
Kommunal- og distriktsdepartementet
Arealplan
Arealplan 5.0
PlanbestemmelserRegplanforslag
Planbestemmelser-2023Planbestemmelser-2023
Søk i register
Objektregisteret
Alle registre
Objektregisteret
Det offentlige kartgrunnlaget
EPSG koder
GML applikasjonsskjema
Metadata kodelister
Organisasjoner
Produktark
Produktspesifikasjoner
Sosi kodelister
Tegneregler
Søk
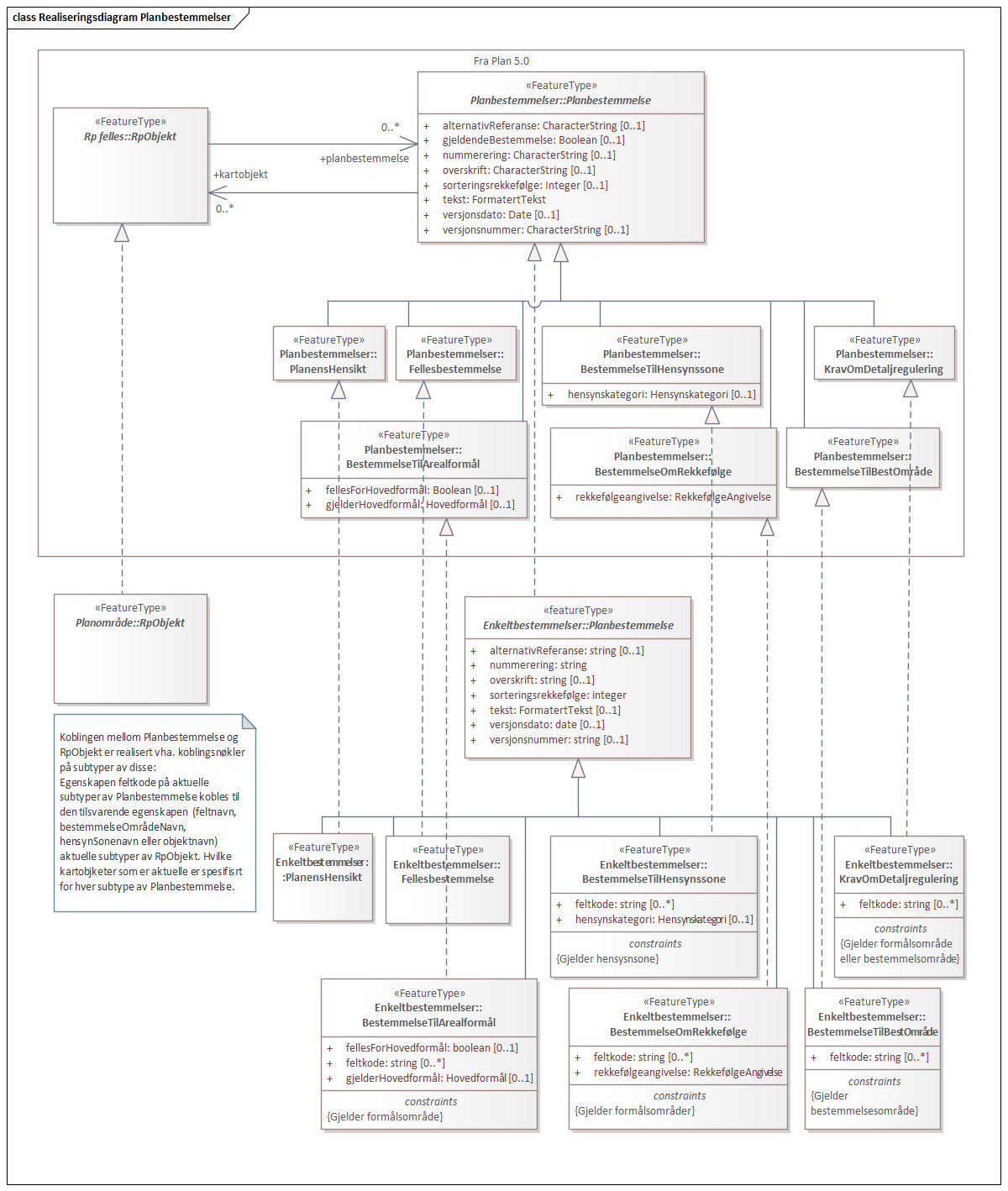
Realiseringsdiagram Planbestemmelser
diagram
Kommunal- og moderniseringsdepartementet
Gyldig