Geonorge
Registrene
Objektregisteret
SOSI Produktspesifikasjoner
Norges vassdrags- og energidirektorat
Nettanlegg
Nettanlegg_DOK-2.0
Søk i register
Objektregisteret
Alle registre
Objektregisteret
Det offentlige kartgrunnlaget
EPSG koder
GML applikasjonsskjema
Metadata kodelister
Organisasjoner
Produktark
Produktspesifikasjoner
Sosi kodelister
Tegneregler
Søk
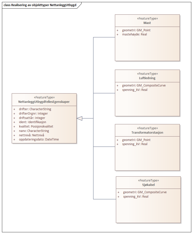
Realisering av objekttyper NettanleggUtbygd
diagram
Norges vassdrags- og energidirektorat
Utkast