Geonorge
Registrene
Objektregisteret
SOSI Generell objektkatalog
Plan
Plan-5.1-Utkast
ReguleringsplanReguleringsplan
Søk i register
Objektregisteret
Alle registre
Objektregisteret
Det offentlige kartgrunnlaget
EPSG koder
GML applikasjonsskjema
Metadata kodelister
Organisasjoner
Produktark
Produktspesifikasjoner
Sosi kodelister
Tegneregler
Søk
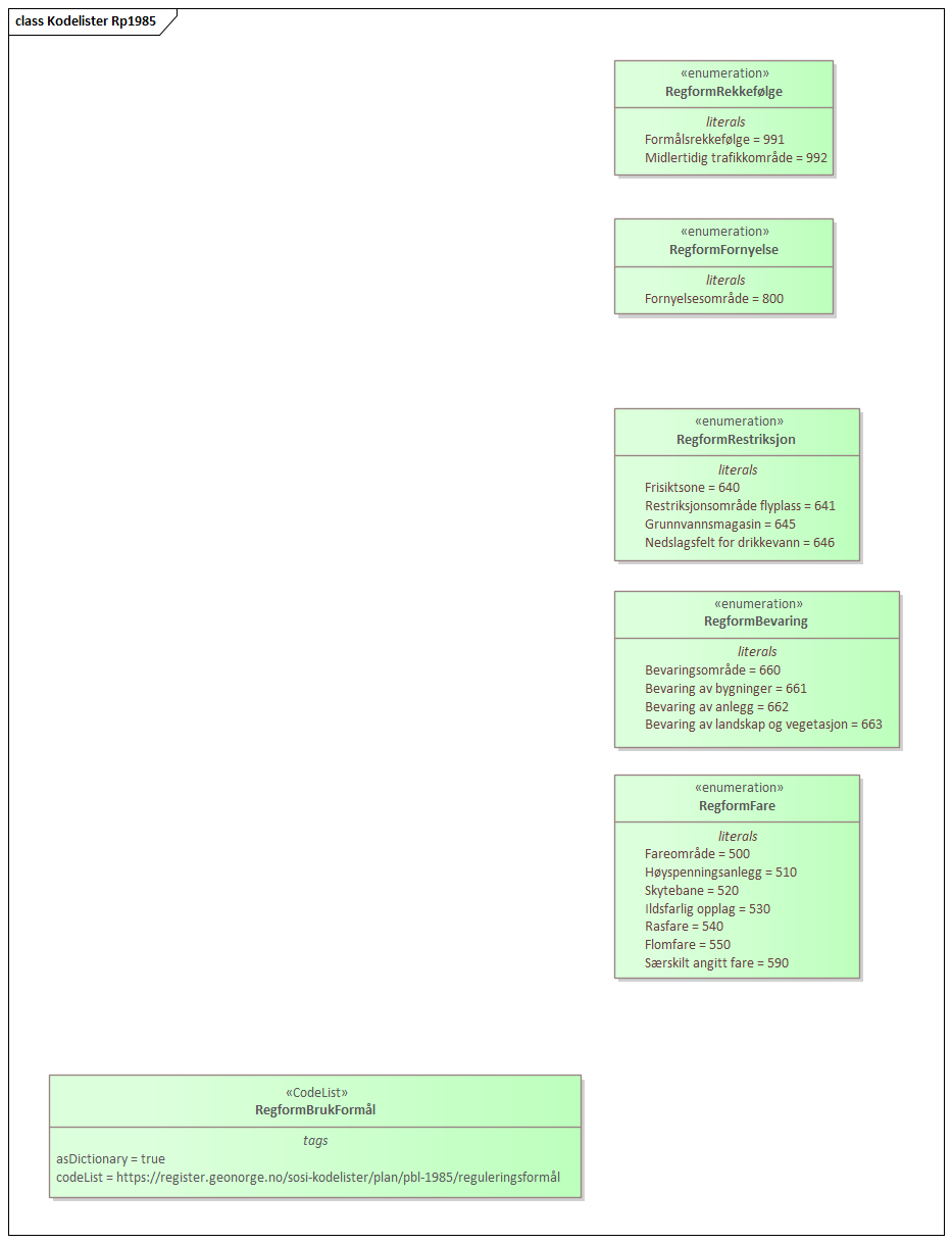
Kodelister Rp1985
diagram
Standardiseringssekretariatet (Kartverket)
Foreslått