Geonorge
Registrene
Objektregisteret
SOSI Produktspesifikasjoner
Statens kartverk
Kartdata
N1000 KartdataN1000 Kartdata
Søk i register
Objektregisteret
Alle registre
Objektregisteret
Det offentlige kartgrunnlaget
EPSG koder
GML applikasjonsskjema
Metadata kodelister
Organisasjoner
Produktark
Produktspesifikasjoner
Sosi kodelister
Tegneregler
Søk
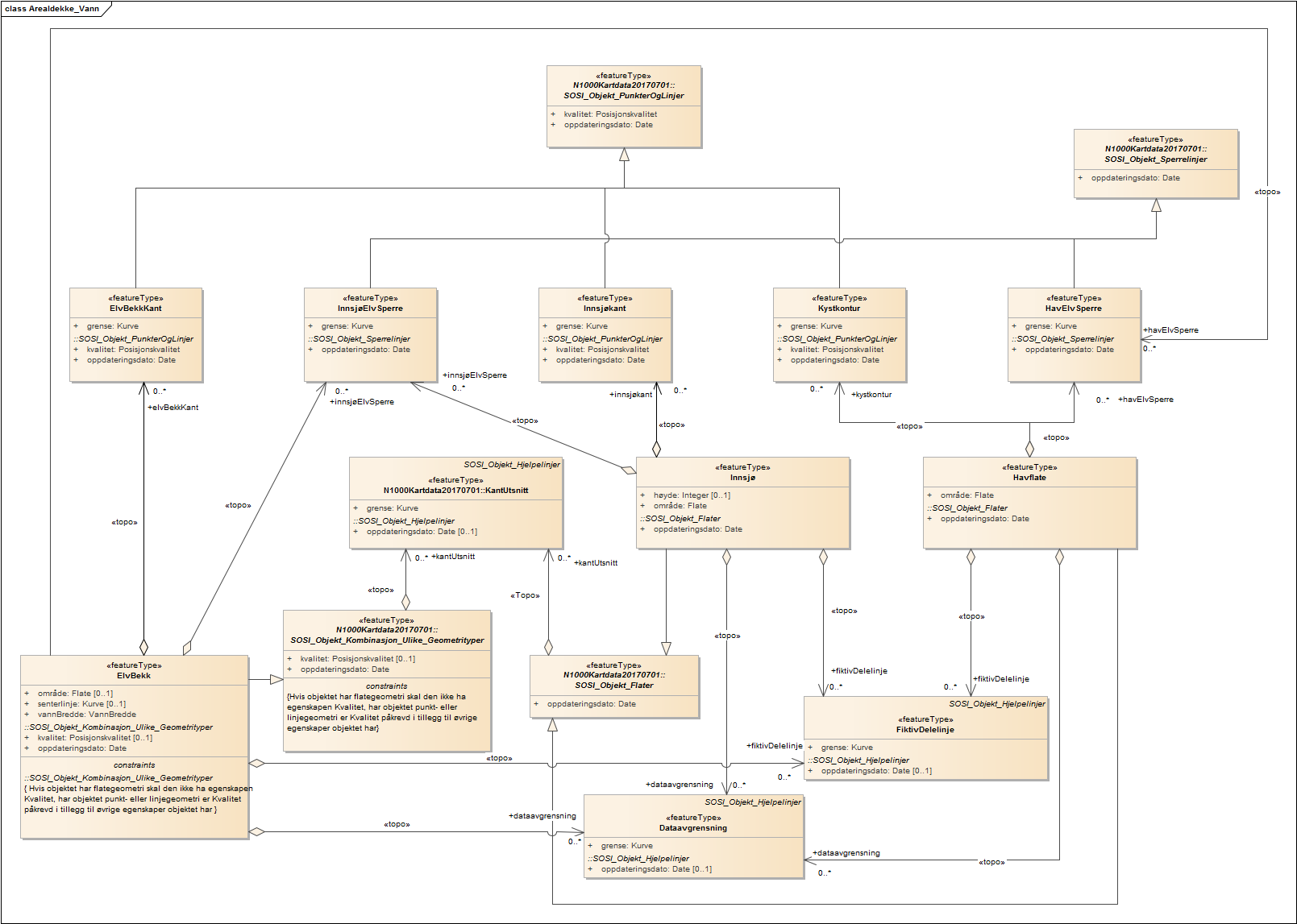
Arealdekke_Vann
diagram
Kartverket
Erstattet