Geonorge
Registrene
Objektregisteret
SOSI Produktspesifikasjoner
Statens vegvesen
ObjektlisteFerdigvegsdata
NVDB Datakatalogen versjon 2.30
NVDB-data SVVNVDB-data SVV
Søk i register
Objektregisteret
Alle registre
Objektregisteret
Det offentlige kartgrunnlaget
EPSG koder
GML applikasjonsskjema
Metadata kodelister
Organisasjoner
Produktark
Produktspesifikasjoner
Sosi kodelister
Tegneregler
Søk
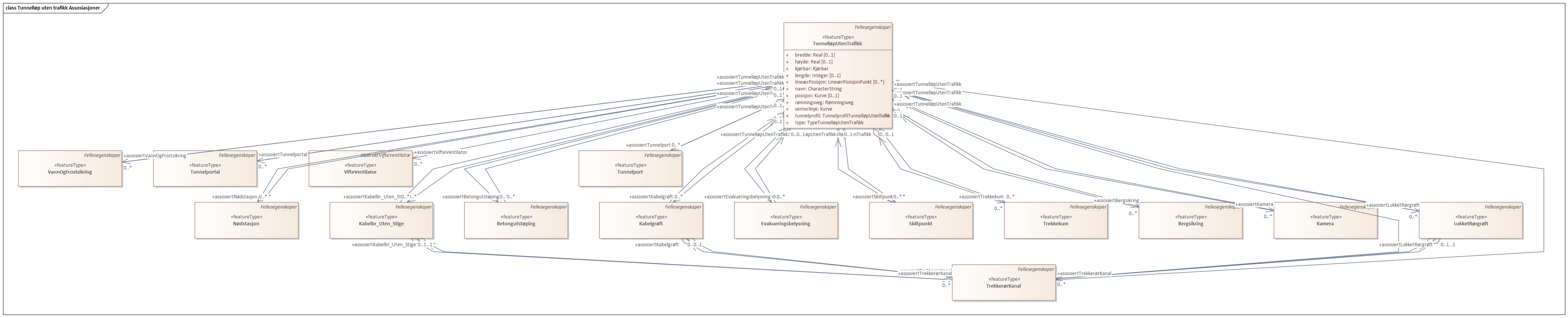
Tunnelløp uten trafikk Assosiasjoner
diagram
Statens vegvesen
Ukjent