Geonorge
Registrene
Objektregisteret
SOSI Produktspesifikasjoner
Kommunal- og distriktsdepartementet
Arealplan
Kommuneplan
Kommuneplan-2025
'Kommuneplanens arealdel'@no'Kommuneplanens arealdel'@no
Søk i register
Objektregisteret
Alle registre
Objektregisteret
Det offentlige kartgrunnlaget
EPSG koder
GML applikasjonsskjema
Metadata kodelister
Organisasjoner
Produktark
Produktspesifikasjoner
Sosi kodelister
Tegneregler
Søk
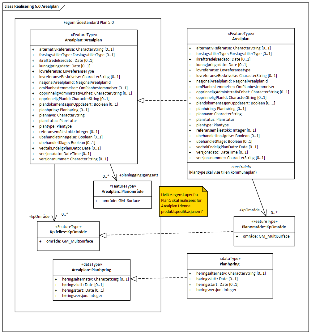
Realisering 5.0 Arealplan
diagram
Kommunal- og moderniseringsdepartementet
Utkast