Geonorge
Registrene
Objektregisteret
SOSI Produktspesifikasjoner
Statens vegvesen
VU053
Modeller
Fagmodeller
Veg
Leveranse_SOSI_Vegkropp_LandInfra_og_Felles
ModelloppryddingModellopprydding
Søk i register
Objektregisteret
Alle registre
Objektregisteret
Det offentlige kartgrunnlaget
EPSG koder
GML applikasjonsskjema
Metadata kodelister
Organisasjoner
Produktark
Produktspesifikasjoner
Sosi kodelister
Tegneregler
Søk
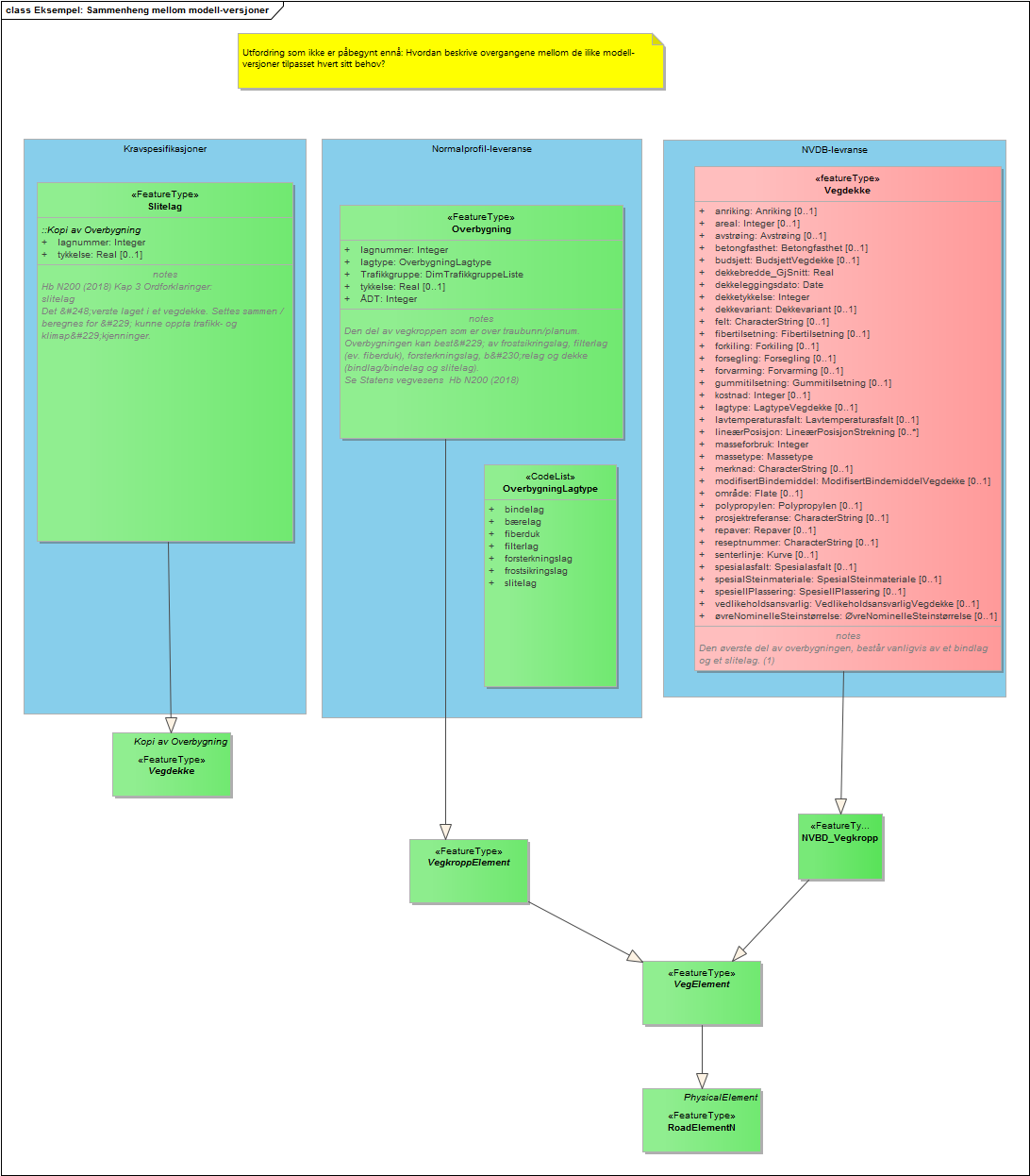
Eksempel: Sammenheng mellom modell-versjoner
diagram
Statens vegvesen