Geonorge
Registrene
Objektregisteret
SOSI Produktspesifikasjoner
Kommunal- og distriktsdepartementet
Arealplan
Reguleringsplan
'Reguleringplan'@no'Reguleringplan'@no
Søk i register
Objektregisteret
Alle registre
Objektregisteret
Det offentlige kartgrunnlaget
EPSG koder
GML applikasjonsskjema
Metadata kodelister
Organisasjoner
Produktark
Produktspesifikasjoner
Sosi kodelister
Tegneregler
Søk
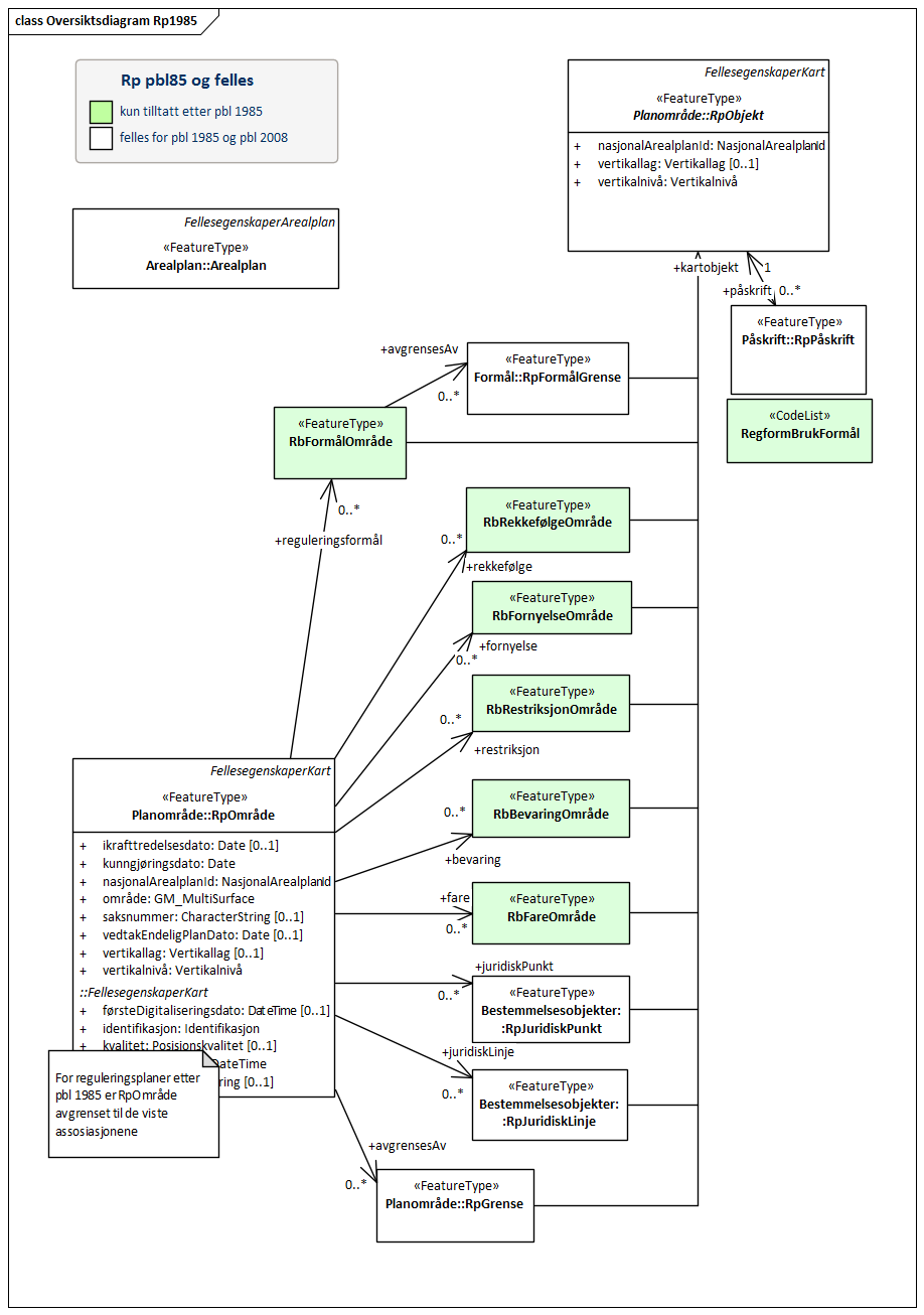
Oversiktsdiagram Rp1985
diagram
Kommunal- og moderniseringsdepartementet
Utkast