Geonorge
Registrene
Objektregisteret
SOSI Produktspesifikasjoner
Riksantikvaren
Kulturminner-Brannvern
Søk i register
Objektregisteret
Alle registre
Objektregisteret
Det offentlige kartgrunnlaget
EPSG koder
GML applikasjonsskjema
Metadata kodelister
Organisasjoner
Produktark
Produktspesifikasjoner
Sosi kodelister
Tegneregler
Søk
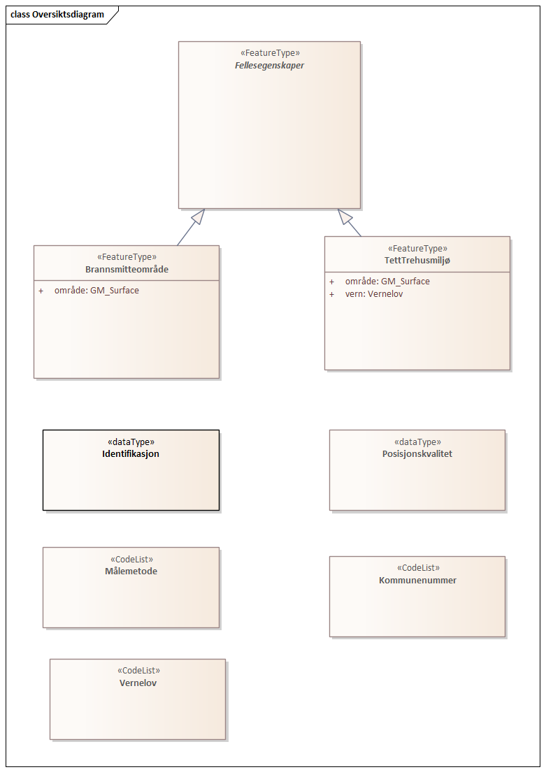
Oversiktsdiagram
diagram
Riksantikvaren
Gyldig