Geonorge
Registrene
Objektregisteret
NVDB
NVDB DatakatalogenNVDB Datakatalogen
Søk i register
Objektregisteret
Alle registre
Objektregisteret
Det offentlige kartgrunnlaget
EPSG koder
GML applikasjonsskjema
Metadata kodelister
Organisasjoner
Produktark
Produktspesifikasjoner
Sosi kodelister
Tegneregler
Søk
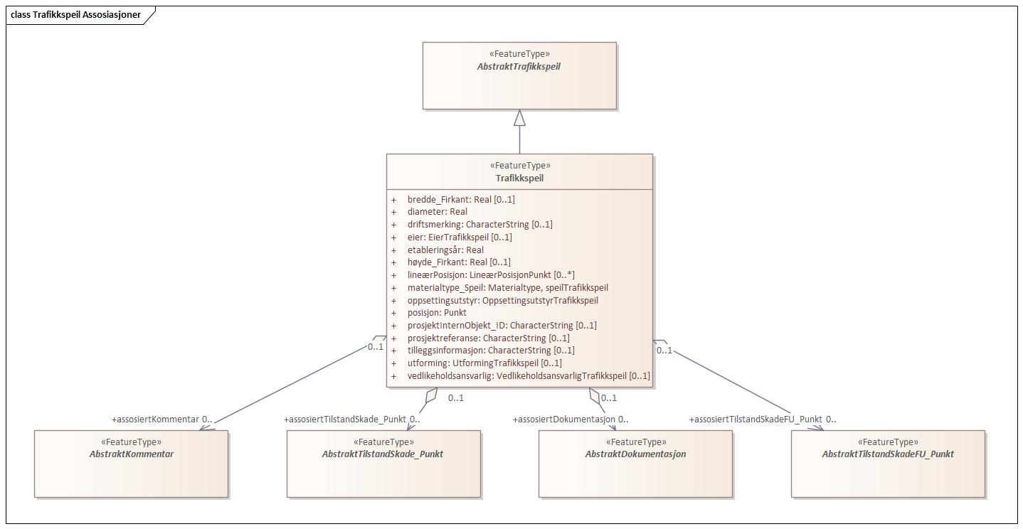
Trafikkspeil Assosiasjoner
diagram
Statens vegvesen
Ukjent