Geonorge
Registrene
Objektregisteret
SOSI Generell objektkatalog
AdministrativeOgStatistiskeInndelinger
AdministrativeOgStatistiskeInndelinger-4.7.1
Etats- og sektorinndelingEtats- og sektorinndeling
Søk i register
Objektregisteret
Alle registre
Objektregisteret
Det offentlige kartgrunnlaget
EPSG koder
GML applikasjonsskjema
Metadata kodelister
Organisasjoner
Produktark
Produktspesifikasjoner
Sosi kodelister
Tegneregler
Søk
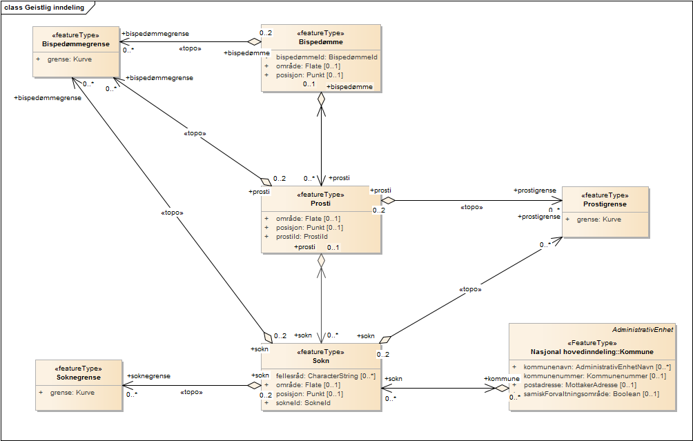
Geistlig inndeling
diagram
Standardiseringssekretariatet (Kartverket)
Gyldig